想要上港校?如何申請?做過攻略的家庭都知道,想上港校,大概分為四種方式,一高考統招,二是通過國際課程與考試,三是通過香港DSE考試,四就是香港留學預科(應屆高中畢業或同等學歷的學士,憑借高中畢業證可以申請香港留學預科課程。)小編整理了幾個高校的錄取標準,有準備申請港校的學生家長可以參考一下!
面向內地招生院校
15所香港高校:港中文、港城大、港大、港科大、港理工、港浸會、嶺南大學、教大、樹仁大學、都會大學、演藝學院、珠海學院、恒生大學、東華學院、高等教育科技學院。
各個高校錄取標準參考
1、香港大學
香港大學(The University of Hong Kong),簡稱“港大”(HKU),是中國香港的一所綜合性國際化公立研究型大學,有亞洲“常春藤”之稱
香港大學本科錄取成績:
高考成績:高于一本線130分
GCE A-level:建議最低要求A*A*AA
AP+SAT/ACT:建議5555+1450/33
雅思要求:建議最低6.5-7分,小分不能低于6分
托福要求:93+分,單項不低于23
截止日期
網上申請:2024年6月28日中午12點
面試/筆試的日期及地點
于6月下旬進行面試于網上進行。請于6月中下旬瀏覽網站了解詳情
*注:2024學年,牙醫學士僅招收香港本地學生。
2、香港中文大學
香港中文大學(The Chinese University of Hong Kong),簡稱中大、港中大(CUHK),是一所享譽國際的公立研究型綜合大學,是香港唯一同時擁有諾貝爾獎、菲爾茲獎、圖 靈獎、拉斯克獎及香農獎得主任教的大學。
香港中文大學本科錄取成績:
高考成績要求:高于一本線130分
GCE A-level:建議最低要求A*A*AA
IB文憑:建議分數37-42分
AP+SAT/ACT:建議555+1450/33
雅思要求:建議最低6.5-7分,小分不能低于6分
托福要求:93分+,單項不低于23
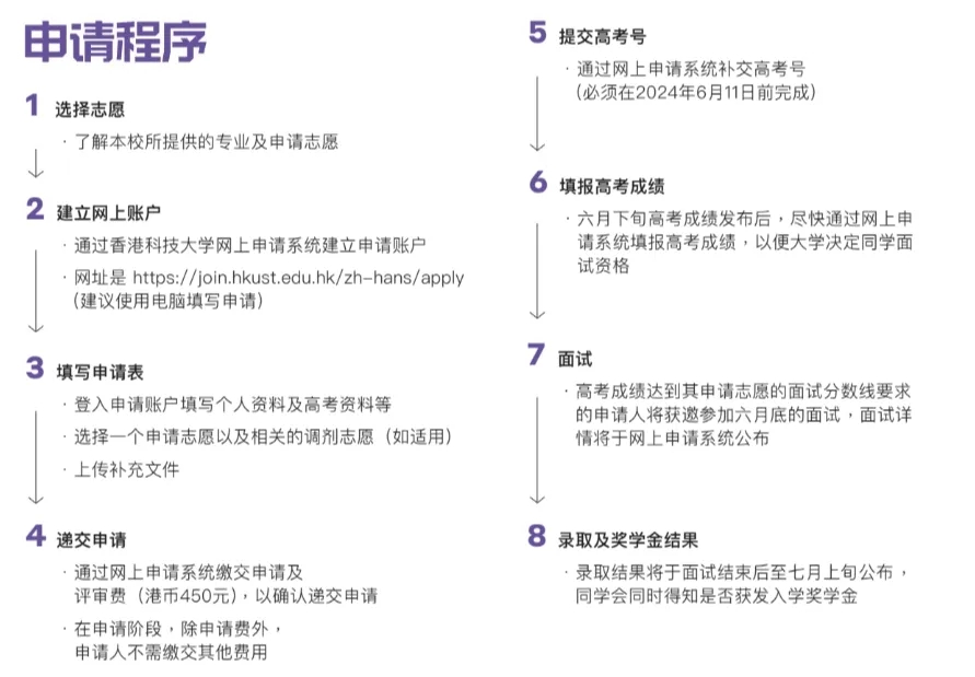
3、香港科技大學
香港科技大學(The Hong Kong University of Science and Technology),簡稱科大、港科大(HKUST),為環太平洋大學聯盟、全球大學校長論壇、東亞研究型大學協會、亞洲大學聯盟、中國大學校長聯誼會重要 成員,并獲AACSB和EQUIS雙重認證,是一所世界知名研究型大學。
香港科技大學本科錄取成績:
高考成績要求:高于一本線110分+
SAT/ACT/AP:SAT 總分 1420 – 1490,ACT32-34,AP三門5分,必須AP+ACT/SAT
A-level:A*A*AA 到 3A*A 的成績
國際文憑 (IB):六門IB成績37 – 42(包括加分)
雅思要求:建議最低6.5-7分,小分不能低于6分
托福要求:93+分,單項不低于23
截止時間
2024年6月11日申請截止
4、香港理工大學
香港理工大學(The Hong Kong Polytechnic University),簡稱"PolyU(理大)",是一所位于中華人民共和國香港特別行政區的公立綜合性研究型大學。理大工商管理學院是同時具有AACSB、EQUIS雙重認證的商學院。
香港理工大學本科錄取成績:
A-level:AAAA-A*A*A*A
IB:35-41
AP+SAT/ACT:555+1360/32
雅思要求:建議最低6.5-7分,小分不能低于6分,分數肯定是考越高越好
托福要求:87分+
注:2024年度內地本科生入學計劃申請截止日期為2024年6月13日。
5、香港城市大學
香港城市大學(City University of Hong Kong),簡稱城大(CityU),是一所公立研究型綜合大學,是大學教育資助委員會資助的八所高等院校之一,為絲綢之路大學聯盟、粵港澳高校聯盟、粵港澳高校智慧校園聯盟、京港大學聯盟、中俄工科大學聯盟、滬港大學聯盟成員高校,商學院獲AACSB和EQUIS雙重認證,能源與環境學院獲得英國CIWEM和IGEM工程師資格。
香港城市大學本科錄取成績:
高考成績要求:高于一本線100分
A-level成績要求:AAAA到A*A*AA,也有部分同學是四科或者五科A*
AP成績要求:三門AP4分的成績,或者用SAT/ACT的成績
OSSD成績要求:6門12年級U或M課程,90%的成績
IB成績要求:35-41分
雅思要求:建議最低6.5-7分,小分不能低于6分
托福要求:87分+
6、香港浸會大學
香港浸會大學(Hong Kong Baptist University),簡稱“浸大”(HKBU),創立于1956年,為香港八所重點公立大學之一,是一所立足國際的研究型博雅大學和文理型綜合大學 ,以人文藝術學科見長,浸大傳理學院久負盛名。
香港浸會大學本科錄取成績:
高考成績要求:高于一本線60分+
GCE A-level:建議最低要求AAA
IB文憑:建議分數34+分
AP+SAT/ACT:建議445+1310/32
雅思要求:建議最低6.5-7分,小分不能低于6分
托福要求:80分
香港浸會大學采取獨立招生,31省市區的應屆高考生(包括復讀生)可申請入學。
截止時間
2024年度內地本科生入學計劃2024年6月12日截止報名。
7、嶺南大學
嶺南大學(Lingnan University),位于中國香港,簡稱“嶺大”,誕生于1888年的廣州 ,亞洲博雅大學聯盟創始成員,世界博雅院校聯盟成員。
嶺南大學本科錄取成績:
高考成績要求:高于一本線30分
GCE A-level:建議最低要求BBA
IB文憑:建議分數33分+
AP+SAT/ACT:建議444+1310/30
雅思要求:建議6.5-7分
托福要求:建議最低79分
時間
2024年1月28日
早輪申請截止報名
2024年1月-6月
個別課程舉辦早輪面試
2024年6月10日
應屆內地高考生截止入學申請
2024年6月下旬
面試/個別獎學金計劃舉辦面試
2024年6月下旬至7月上旬
公布錄取名單:電郵通知,交留位費,辦理簽證
8、教育大學
香港教育大學(The Education University of Hong Kong),簡稱:EDUHK,是中國香港以師范教育為本的大學,是大學教育資助委員會資助的八所公立大學之一。
香港教育大學本科錄取成績:
高考成績要求:高于一本線20分+
GCE A-level:建議最低要求BBA
IB文憑:建議分數33分+
AP+SAT/ACT:建議444+1310/30
雅思要求:建議6.5-7
托福要求:建議最低79分
入學要求及標準
一般入學條件:參加應屆高考且成績達到所屬省市的本科第一批重點錄取分數線或自主招生線。
截止時間
2024年度內地本科生入學計劃申請截止日期為2024年6月12日,中午12時。
9、香港都會大學
招生學院
人文社會科學院
李兆基商業管理學院
教育及語文學院
科技學院
入學要求
1.高考成績達到所屬省市二本線或以上
2.英語單科成績須達到100分或以上
10、香港恒生大學
招生學院
商學院
傳播學院
決策科學學院
人文社會科學學院
翻譯及外語學院
入學要求
1.高考成績達到所屬省市報讀第二批本科分數線/本科批次線/對應分數線或以上
2.英語單科成績100分以上
11、香港樹仁大學
招生學院
文學院
商學院
社會科學院
入學要求
1.高考成績達到所屬省市二本線或以上
2.英語單科成績100分或以上
12、香港演藝大學
招生學院
戲曲學院
舞蹈學院
戲劇學院
電影電視學院
音樂學院
舞臺及制作藝術學院
入學要求
-
高考語文和英語成績不得低于100分(滿分150)
更多香港高校留學資訊,盡在星島環球網:
文中圖片來源于高校官網。
來源:Oh爸媽Ohpama微信公眾號













